
L'acier inoxydable 316/316L est généralement le meilleur choix “ par défaut ” pour les services corrosifs dans les systèmes de tuyauterie réels car il améliore la résistance à la corrosion par piqûres induite par les chlorures et à la corrosion caverneuse au niveau des joints/des filetages. Le choix de la nuance est le plus crucial aux endroits où les raccords échouent réellement : sous les joints, à l'intérieur des pieds de filet, dans les zones mortes et dans les zones affectées thermiquement par soudage. Pour une exposition aux chlorures de l'ordre de l'eau de mer (environ 19 000 mg/L de chlorures), le 316 peut encore subir une corrosion par piqûres ou caverneuse — surtout s'il est chaud et stagnant — c'est pourquoi le duplex 2205 (ou des options en alliage supérieur) est souvent évalué pour les services critiques. Les raffineries, les usines de traitement de l'eau et les installations pétrochimiques observent généralement d'abord une attaque localisée (piqûres/caverneuse), et non un amincissement uniforme de la paroi, donc vous avez besoin de recommandations de sélection qui lient le choix de l'alliage à la géométrie du joint, à la température, à la contrainte et à la réalité de la maintenance — pas seulement à une liste “ 304 vs 316 ”. Sunhy fabrique des Raccords de Tuyauterie en Acier Inoxydable et peut soutenir la vérification technique grâce à une traçabilité thermique claire et des Rapports d'Essais d'Usine (MTR) lorsqu'ils sont spécifiés dans les demandes de devis.
304 vs 316 vs Duplex : Tableau de Comparaison Rapide
Résistance à la Corrosion et Applications
Les aciers inoxydables 316/316L et Duplex offrent une résistance supérieure aux mécanismes de corrosion localisée qui prédominent dans les services aux chlorures.
Acier inoxydable 304 peut être fiable dans des environnements modérés (traitement alimentaire, eau utilitaire intérieure, milieux agressifs non chlorés) lorsque les joints sont conçus pour minimiser les crevasses et que le système est maintenu propre. 316/316L ajoute du molybdène, ce qui augmente la résistance à la corrosion par piqûres/caverneuse dans l'eau contenant des chlorures et les atmosphères marines (contexte de sélection : Fiche technique Outokumpu Supra (notes PRE & SCC)). L'acier duplex 2205 offre généralement une résistance encore plus élevée à la corrosion par piqûres ainsi qu'une limite d'élasticité beaucoup plus élevée, et il est couramment choisi lorsque les chlorures chauds et la contrainte de traction rendent la SCC ou la corrosion caverneuse un mode de défaillance réaliste. Vous pouvez également comparer les performances de corrosion en utilisant le PRE (équivalent de résistance à la corrosion par piqûres) : PRE = %Cr + 3,3×%Mo + 16×%N, mais rappelez-vous que la finition de surface, la température, la géométrie des crevasses et la disponibilité en oxygène affectent fortement les résultats réels.
| Propriété | 304/304L | 316/316L | Duplex 2205 |
|---|---|---|---|
| Corrosion localisée (piqûres/caverneuse) dans les chlorures | Bon (chlorures modérés, basse température) | Meilleur (le Mo améliore la résistance aux piqûres/caverneuse) | Excellent (PRE plus élevé ; meilleure marge dans les chlorures chauds) |
| Applications typiques | Alimentation, eau intérieure, procédés généraux (faible teneur en chlorures) | Côtière/extérieur, eau de refroidissement, traitement chimique et de l'eau | Eau de mer/saumure, offshore, dessalement, chlorures à haute pression |
| Points faibles courants à prendre en compte dans la conception | Filetages, joints, zones mortes en présence de chlorures | Crevasses dans les chlorures chauds stagnants | Contrôle de la procédure de soudage (apport thermique/équilibre ferritique) |
Résistance et durabilité
Le Duplex 2205 offre la marge de résistance la plus élevée et une meilleure robustesse mécanique là où les vibrations, les cycles de pression et la stabilité de la précharge de l'assemblage sont critiques.
Dans la plupart des normes/formes de produits courants, les 304/304L et 316/316L ont des niveaux de résistance globalement similaires, tandis que le Duplex 2205 présente généralement une limite d'élasticité à 0,2% environ ~2× supérieure. Cette limite d'élasticité plus élevée peut permettre des conceptions à paroi plus mince (lorsque le code et la tolérance de corrosion le permettent) et peut réduire le risque de déformation plastique lors de l'assemblage (par ex., rotation de bride, grippage du filetage dû à un désalignement). Pour les tableaux de sélection de référence, voir le Fiche technique Outokumpu Core et Fiche technique Supra, qui compare les tendances de la limite d'élasticité par rapport à la précharge pour les nuances courantes.
| Matériau | Résistance à la traction (MPa) | Limite d'élasticité (MPa) |
|---|---|---|
| 304/304L | Les minimums typiques dépendent de la forme du produit/standard | ~200–230 (selon spécification de commande) |
| 316/316L | Les minimums typiques dépendent de la forme du produit/standard | ~200–230 (selon spécification de commande) |
| Duplex 2205 | Typiquement plus élevée que les nuances austénitiques | Souvent ≥450 (selon spécification de commande) |
Considérations de coût
Le 304 a le coût initial du matériau le plus bas, le 316/316L ajoute un coût d'alliage pour la marge de corrosion, et les duplex sont souvent plus avantageux en coût de cycle de vie lorsque les défaillances sont coûteuses.
Dans la réalité des achats, les surcharges d'alliage dictées par les marchés du Ni/Mo peuvent dominer l'écart de prix. La question technique n'est pas “ lequel est moins cher par kg ”, mais “ quel est le coût d'une fuite, d'un arrêt ou d'une campagne de remplacement ”. L'acier inoxydable dans les applications d'eau et de process est souvent justifié sur le coût total installé/cycle de vie, pas seulement sur le prix de la matière première (exemples dans l'industrie de l'eau : SSINA — Acier inoxydable dans la manutention et la distribution de l'eau). Si votre système comprend des assemblages sensibles à la corrosion caverneuse (joints/filetages) et des chlorures chauds, passer à un alliage supérieur est souvent moins coûteux que de répéter la maintenance.
| Grade | Coût relatif (typique) | Facteurs de coût / notes |
|---|---|---|
| 304/304L | 1,0× référence | Bon rapport qualité-prix lorsque les chlorures sont faibles et que les assemblages sont conçus pour éviter les crevasses |
| 316/316L | ~1,2–1,6× (variable) | Austénitique contenant du Mo ; généralement la “ mise à niveau par défaut ” pour l'eau contenant des chlorures/exposition extérieure |
| Duplex 2205 | ~1,4–2,0× (variable) | Résistance supérieure et PRÉ plus élevée ; souvent justifiée lorsque les chlorures chauds + les contraintes/crevasses créent des risques de corrosion sous contrainte/caverneuse |
Conseil : Si votre service implique “ chlorures + chaleur + contrainte de traction + crevasses ”, traitez-le comme un problème de prévention de défaillance, et non comme un achat de commodité. Le duplex 2205 est fréquemment choisi spécifiquement pour réduire cette fenêtre de risque combinée.
Résistance à la piqûration et environnements chlorurés (Aperçu du PRÉ)
Les aciers inoxydables en service chloruré échouent généralement par corrosion par piqûres et caverneuse plutôt que par amincissement uniforme.
Le PRÉ (souvent appelé PREN en pratique) est un outil de comparaison rapide car il capture les éléments d'alliage qui renforcent le film passif et résistent à l'initiation des piqûres. Outokumpu définit le PRÉ en utilisant PRE = %Cr + 3,3×%Mo + 16×%N. Un PRÉ plus élevé signifie généralement une meilleure marge dans les chlorures, mais ce n'est pas une garantie : la géométrie des crevasses, la température, l'état de surface (teinte thermique/fer libre) et la disponibilité en oxygène peuvent dominer les résultats dans les assemblages réels.

Pour une sélection rapide de nuance dans les environnements chlorurés, utilisez ces directives pratiques (recommandations d'ingénierie typiques ; les limites réelles dépendent du niveau de chlorures, de la température, de la stagnation et des crevasses d'assemblage) :
- Corrosion légère, chlorures faibles (eau de service intérieure propre, condensat à faible teneur en sel, conduites utilitaires générales) – 304/304L peut être acceptable lorsque les températures sont modérées et les crevasses minimisées.
- Eau contenant des chlorures, exposition extérieure ou côtière (eau de refroidissement avec chlorures, installations côtières, zones de lavage, nombreuses lignes de traitement d'eau) – 316/316L est généralement le choix par défaut.
- Chlorures sévères avec chaleur et/ou contrainte (eau de mer/brine chaude, offshore, dessalement haute pression, traitement chimique agressif) – le duplex 2205 est couramment évalué pour améliorer la résistance à la corrosion par piqûres/caverneuse et la marge de corrosion sous contrainte.
| Type d'acier | PRE typique (selon commande/spécification) |
|---|---|
| 304/304L | ~18–21 |
| 316/316L | ~24–26 |
| Duplex 2205 | ~33–36 |
Note : L'exposition à l'échelle de l'eau de mer est extrême : l'eau de mer contient environ 19 000 mg/L de chlorures. Dans des conditions chaudes et stagnantes, la corrosion caverneuse peut apparaître aux joints avec joints d'étanchéité même lorsque la tuyauterie droite semble intacte.

Raccords de tuyauterie en acier inoxydable : Détail des nuances
Acier inoxydable 304 : Utilisations et limites
L'acier inoxydable 304/304L est fiable pour les environnements modérés, mais il présente des limites claires en présence de chlorures—en particulier au niveau des cavités et des filetages.
Les raccords de tuyauterie en acier inoxydable 304 offrent de bonnes performances dans les systèmes d'eau propre, la transformation alimentaire et les services utilitaires intérieurs où les facteurs de corrosion sont maîtrisés. Un avantage technique clé est que, dans de nombreuses compositions d'eau, les nuances 304 et 316 ne nécessitent pas de surépaisseur de corrosion car elles résistent à l'amincissement général ; la maîtrise de la corrosion localisée devient l'objectif de conception (guide du secteur de l'eau : BSSA—sélection dans l'eau et les eaux usées).
Là où le 304 rencontre des difficultés, c'est face à l'attaque localisée induite par les chlorures : piqûres à l'extérieur dans les atmosphères côtières, et corrosion caverneuse sous les joints, le scellant de filetage, les dépôts ou les zones stagnantes. Dans les installations réelles, les récits d“” échecs du 304 » ont presque toujours un facteur géométrique ou de maintenance—branches mortes, compression de joint, coloration thermique ou contamination superficielle par du fer—et non une conduite droite propre, entièrement aérée.
Exemple terrain (typique) : Un skid utilitaire côtier utilisait des tés filetés en 304 sur une ligne chlorée à faible débit. Après des mois de service intermittent, des fuites sont apparues au niveau des pieds de filet où le scellant a piégé de l'humidité riche en chlorures. La solution n'a pas été seulement de changer d'alliage ; elle a consisté à convertir en joints soudés bout à bout lorsque possible, à supprimer les branches mortes et à passer au 316L dans les emplacements restants sujets aux cavités.
Si votre fabrication implique du soudage, le 304L est couramment choisi pour réduire le risque de sensibilisation dans la zone affectée thermiquement. Après fabrication, le nettoyage/décapage/passivation est souvent spécifié pour restaurer la performance anticorrosion en présence de coloration thermique ou de contamination par du fer libre (normes de référence : Vue d'ensemble ASTM A380 et ASTM A967/A967M (passivation)).
Les certifications courantes incluent:

| Certification | Description |
|---|---|
| ISO 9001 | Système de management de la qualité (traçabilité, inspection, étalonnage) |
| ASME / normes dimensionnelles | Spécifiez la norme applicable (par ex., ASME B16.9) pour que les raccords correspondent aux exigences du système |
| EN 10204 (3.1) / certificat de réception | Certificat de réception et traçabilité du lot (vérifier la composition chimique/propriétés mécaniques) |
Note de l'ingénieur : Si l'acier 304 est spécifié pour des raisons de coût, maîtrisez les facteurs de défaillance—évitez les filetages en milieu humide chloré, minimisez les crevasses de joints, éliminez la coloration thermique, et spécifiez le nettoyage/passivation en cas de contamination plausible lors de la fabrication (ASTM A380 / ASTM A967).
Acier inoxydable 316 : Protection améliorée contre la corrosion
L'acier 316/316L est la nuance “ passe-partout ” pratique pour de nombreux services corrosifs, car il améliore la résistance à la corrosion par piqûres/caverneuse due aux chlorures avec un coût et une empreinte de fabrication gérables.
L'acier 316/316L contient du molybdène, et cet ajout de Mo est une raison pour laquelle son PRE est généralement supérieur à celui du 304 (voir la formule du PRE et les tendances dans la fiche technique Outokumpu Supra). En pratique, le 316/316L est couramment choisi pour les circuits d'eau de refroidissement, les installations côtières, les zones de lavage et de nombreuses lignes de traitement d'eau ou de procédés chimiques où les chlorures et l'humidité font partie du fonctionnement normal.
Cas où le 316 peut encore échouer : crevasses chaudes, stagnantes et riches en chlorures (sous joints, dépôts et pieds de filet). Outokumpu note que les applications combinant contrainte de traction, chlorides et températures supérieures à environ ~50°C doivent être traitées comme des cas à risque de corrosion sous contrainte pour certains aciers inoxydables austénitiques—c'est pourquoi l'acier duplex est souvent envisagé lorsque la mission implique “ chlorures chauds + contrainte ”.”
Exemple terrain (typique) : Un tronçon bridé en 316L dans un service d'eau salée chaude a montré une attaque au niveau du joint tandis que la tuyauterie droite semblait acceptable. Les actions correctives étaient (1) éliminer les poches stagnantes, (2) changer le type/finition du joint pour réduire la sévérité des crevasses, (3) améliorer le nettoyage post-fabrication, et (4) évaluer l'acier duplex 2205 pour les assemblages dominés par les crevasses.
| Alliage | Chrome | Nickel | Molybdène | Caractéristiques de résistance à la corrosion |
|---|---|---|---|---|
| 304/304L | ~18% (typique) | ~8% (typique) | ~0% | Résistance générale à la corrosion ; risque de corrosion localisée augmente rapidement dans les chlorures/crevasses |
| 316/316L | ~16–18% (typique) | ~10–14% (typique) | Contenant du molybdène | Résistance améliorée à la corrosion par piqûres/caverneuse dans les chlorures ; reste vulnérable dans les crevasses stagnantes chaudes |
Applications courantes incluent:
- Lignes d'eau de refroidissement et d'utilité avec chlorures mesurables
- Équipements de traitement de l'eau et composants de distribution
- Tuyauterie de traitement chimique où des chlorures sont présents
- Enveloppes côtières/extérieures et environnements de lavage
- Systèmes sanitaires où la nettoyabilité et la marge de corrosion sont toutes deux requises
Acier inoxydable duplex : Haute performance en environnements sévères
Le Duplex 2205 est souvent choisi lorsque le 316/316L n'est plus “suffisamment sûr” car il combine une résistance plus élevée, un PRE plus élevé et une meilleure résistance aux risques de fissuration liés aux chlorures.
Les raccords de tuyauterie en acier inoxydable duplex ont une structure biphasée (austénite + ferrite). En termes d'ingénierie, les avantages pratiques sont (1) une limite d'élasticité plus élevée pour la robustesse à la pression/aux vibrations/à l'assemblage et (2) une résistance améliorée à la corrosion sous contrainte par chlorures et à la corrosion localisée par rapport aux nuances austénitiques standard dans de nombreux cas de chlorures chauds. Le duplex est un choix courant pour les systèmes d'eau de mer offshore, la désalinisation haute pression et les services de saumure/chimie où une seule fuite entraîne des coûts majeurs de sécurité ou d'arrêt.
Le compromis est le contrôle du soudage et de la fabrication : la performance du duplex est sensible à l'apport de chaleur, à la température interpasse et à l'équilibre de phase résultant. Les recommandations de soudage typiques incluent un contrôle strict de la température interpasse (souvent spécifiée à ≤150°C dans les documents de recommandation duplex) et des procédures qualifiées pour la forme de produit spécifique. Si vous spécifiez des raccords duplex, exigez des contrôles clairs de WPS/PQR et une traçabilité des matériaux sur le bon de commande.
Principaux avantages techniques (pourquoi choisir le duplex) :
Les raccords de tuyauterie en acier inoxydable duplex sont généralement spécifiés lorsque le service est “ chlorures + chaleur + contrainte ” et que la géométrie du joint ne peut éliminer les crevasses. Dans ces cas, la résistance accrue à la corrosion par piqûres (PRE) et à la corrosion sous contrainte (SCC) justifie généralement le surcoût d’approvisionnement.
- PRE plus élevé grâce au Cr/Mo/N (formule PRE)
- Limite d’élasticité supérieure (stabilité de la précharge du joint, risque de déformation réduit)
- Couramment utilisé pour réduire la fenêtre de risque de SCC par chlorures par rapport aux nuances austénitiques standard dans les services chauds aux chlorures
| Propriété | Acier inoxydable duplex | Acier inoxydable austénitique traditionnel |
|---|---|---|
| Limite d’élasticité (tendance typique) | ~2× supérieure à celle des familles 304/316 | Inférieure (plus sujette à la déformation plastique en cas de surcharge) |
| Marge de corrosion localisée dans les chlorures | Précharge plus élevée ; meilleure marge de résistance à la corrosion par piqûres/caverneuse | Précharge plus faible ; la corrosion caverneuse peut dominer dans les chlorures chauds |
| Résistance à la fissuration par corrosion sous contrainte (SCC) due aux chlorures | Généralement meilleure dans de nombreux cas de chlorures chauds | Le risque augmente lorsque les chlorures + contrainte de traction + température élevée se combinent |
| Sensibilité à la fabrication | Plus élevée (le contrôle du WPS est critique) | Plus faible (nécessite toujours de bonnes pratiques) |
| PRE (typique) | ~33–36 | 304 ~18–21 ; 316 ~24–26 |
Le duplex n'est pas une “ amélioration marketing ”. C'est un choix de maîtrise des risques pour les chlorures chauds, les contraintes élevées et les assemblages sujets à la corrosion caverneuse, là où l'acier 316/316L a un historique avéré de défaillance.
Choisir les raccords de tuyauterie en acier inoxydable adaptés : guide pratique de sélection
Évaluer l'exposition environnementale et chimique
Assortissez la nuance au mécanisme de corrosion réel attendu dans vos assemblages : corrosion par piqûres, corrosion caverneuse, corrosion sous contrainte (SCC) ou effets galvaniques.
Commencez par la chimie du fluide (chlorures, oxydants, pH), puis superposez le profil de température et le régime d'écoulement (stagnant vs turbulent). De nombreuses “ fuites mystérieuses ” sont dues à la corrosion caverneuse : un joint avec joint emprisonne un petit volume de solution appauvrie en oxygène, la chimie locale évolue, et une attaque localisée démarre sous le joint même lorsque le fluide global semble acceptable. La conception et la maintenance comptent autant que le choix de l'alliage—le nettoyage, le contrôle des dépôts et l'élimination des zones mortes peuvent faire qu'un alliage de nuance moyenne se comporte comme une solution de nuance supérieure en pratique (références du secteur de l'eau : BSSA et SSINA).
| Type de corrosion | Ce que cela signifie pour les raccords |
|---|---|
| Corrosion uniforme | Moins fréquent pour les aciers inoxydables dans les eaux neutres ; vérifier les acides forts/les alcalis et les oxydants |
| Corrosion par piqûres | Piqûres localisées induites par les chlorures ; un indice de résistance à la corrosion (PRE) plus élevé et une meilleure condition de surface aident |
| Corrosion caverneuse | Dominante au niveau des joints/des filetages/des dépôts ; la conception et le choix du joint déterminent souvent le succès |
| Fissuration par corrosion sous contrainte (SCC) | Le risque augmente avec la contrainte de traction + les chlorures + la température élevée (voir note ~50°C dans les recommandations d'Outokumpu) |
| Corrosion galvanique | Attaque généralement le métal le moins noble (par exemple, l'acier au carbone) dans les électrolytes humides ; un isolement peut être nécessaire |
Conseil : “ Chlorures + crevasses ” est l'équation de défaillance la plus courante pour les raccords. Si vous ne pouvez pas éliminer les crevasses, augmentez l'indice PRE et améliorez la condition de surface—et documentez-le dans votre demande de devis (exigences de certificat d'essai de matériau + nettoyage/passivation).
Température, pression et besoins mécaniques
La température et la contrainte n'affectent pas seulement la résistance—elles modifient le comportement à la corrosion et le risque de corrosion sous contrainte (SCC).
Les températures plus élevées accélèrent les réactions électrochimiques et peuvent faire passer l'acier inoxydable de “ sûr ” à “ limite ” en présence de chlorures, notamment dans les crevasses. Les cycles de pression et les vibrations sont importants car ils augmentent la contrainte de traction et peuvent relâcher la précharge du joint au fil du temps. La résistance du duplex peut améliorer la stabilité de l'assemblage, mais seulement si la fabrication et le soudage sont correctement maîtrisés.
Remarque : la “ température de service maximale ” indiquée ci-dessous n'est pas une limite de corrosion par chlorures ; il s'agit d'une référence approximative pour l'oxydation à haute température. Pour les services en présence de chlorures, les facteurs déterminants sont généralement le niveau de chlorures, la température, l'oxygène et l'état de contrainte—pas l'oxydation.
| Grade de matériau | Référence d'oxydation à haute température (°C, approximatif) | Tendance de résistance | Cas d'utilisation typiques |
|---|---|---|---|
| 304/304L | Élevée (dépend de l'application) | Austénitique de base | Plomberie générale, utilités intérieures, service à faible teneur en chlorures |
| 316/316L | Élevée (dépend de l'application) | Austénitique de base | Maritime/côtier, chimique, traitement de l'eau |
| Duplex 2205 | Élevée (dépend de l'application) | Limite d'élasticité plus élevée | Pétrole & gaz, dessalement, chlorures chauds + contrainte |
- Résistance : supporte la pression, les vibrations et les charges d'assemblage sans déformation permanente.
- Ductilité : aide à tolérer les désalignements d'installation sans fissuration.
- Ténacité : importante pour les services sous choc et à basse température (vérifier par spécification si nécessaire).
Note : Le duplex améliore souvent la stabilité de l'assemblage et la marge de corrosion sous contrainte dans les chlorures chauds, mais seulement si le contrôle des procédures de soudage est traité comme une exigence technique, et non comme une réflexion après coup.
Budget et valeur sur le cycle de vie
Le coût du cycle de vie est dominé par les temps d'arrêt, la réponse aux fuites et la main-d'œuvre de remplacement—pas seulement par le prix d'achat de l'alliage.
Choisir l'acier 304 pour un système contenant des chlorures peut sembler efficace jusqu'à la première fuite au niveau d'un joint avec joint dans un rack difficile d'accès. L'acier inoxydable peut offrir une longue durée de service dans les systèmes d'eau lorsque le choix de nuance et les pratiques de fabrication correspondent à l'environnement (références eau : SSINA et World Stainless / ISSF—alimentation en eau potable), mais une nuance inappropriée dans une géométrie d'assemblage inadéquate peut entraîner une défaillance précoce par corrosion localisée.
- Les fuites dues à la corrosion caverneuse débutent souvent au niveau des joints d'étanchéité/des filetages/des dépôts—concevez en conséquence.
- Le nettoyage/passivation après fabrication peut restaurer la résistance à la corrosion en présence de coloration thermique ou de contamination par fer libre (ASTM A380 / A967).
- Le coût plus élevé des alliages supérieurs est souvent justifié dans les zones de crevasses chaudes chlorées, même si un tuyau droit pourrait survivre avec une nuance inférieure.
| Grade | Coût initial | Risque de maintenance en milieu chloré | Valeur sur le cycle de vie (typique) |
|---|---|---|---|
| 304/304L | Faible | Plus élevé (crevasses/filetages en milieu chloré) | Élevée en service modéré ; peut être médiocre dans les chlorures chauds |
| 316/316L | Moyen | Modérée (surveiller quand même les crevasses stagnantes chaudes) | Souvent le meilleur compromis pour l'eau contenant des chlorures / l'exposition extérieure |
| Duplex 2205 | Supérieur | Faible (lorsque la fabrication est contrôlée) | Robuste dans les applications sévères où une seule fuite est coûteuse |
Note de cas (typique) : Dans les projets d'eau et de dessalement, le choix de l'acier inoxydable est généralement justifié par rapport au coût de la main-d'œuvre de remplacement, au coût d'arrêt et aux problèmes de qualité de l'eau dus à la corrosion — pas seulement par le prix du métal. Utilisez les références de l'industrie de l'eau (SSINA / ISSF / BSSA) pour étayer les arguments de cycle de vie dans votre dossier de conception.
Liste de contrôle rapide pour la sélection des nuances
Utilisez cette liste de contrôle pour déterminer rapidement une nuance d'acier inoxydable défendable — et pour rédiger un cahier des charges d'achat qui prévient le risque de “ substitut inconnu ”.
- Identifier le milieu et les contaminants (chlorures, oxydants, pH, dépôts).
- Cartographier le profil de température (conditions normales + de perturbation + stagnantes).
- Identifier les zones de corrosion caverneuse (joints, filetages, assemblages à recouvrement, dépôts, zones mortes).
- Définir les sollicitations mécaniques (cycles de pression, vibrations, contraintes d'assemblage).
- Choisir l'alliage selon le mécanisme (corrosion par piqûres/caverneuse vs corrosion sous contrainte vs chimie du procédé).
- Verrouiller la norme/spécification dans l'appel d'offres (spécification matériau + norme dimensionnelle + essais).
- Exiger la traçabilité (numéro de coulée + EN 10204 3.1 / certificat d'essai matériau + analyse spectrale si critique).
- Spécifier les contrôles d'état de surface si nécessaire (décapage/passivation selon ASTM A380/A967).
| Grade | Propriétés clés | Utilisations courantes |
|---|---|---|
| 304/304L | Résistance générale à la corrosion ; meilleure dans les environnements modérés | Alimentation, boissons, utilitaires intérieurs, procédés à faible teneur en chlorures |
| 316/316L | Indice de résistance à la piqûration plus élevé grâce au Mo ; meilleure marge vis-à-vis des chlorures | Côtière/extérieur, traitement de l'eau, eau de refroidissement, nombreux produits chimiques |
| Duplex 2205 | PRE plus élevé + limite d'élasticité supérieure ; marge améliorée contre la corrosion sous contrainte | Offshore, dessalement, saumures, chlorures chauds + contrainte |
Note d'approvisionnement : Si vous achetez des raccords à souder bout à bout, spécifiez la norme dimensionnelle (par ex., ASME B16.9) et exigez un certificat d'essai de matériau/identification positive du matériau/traçabilité pour éviter la substitution de nuance.
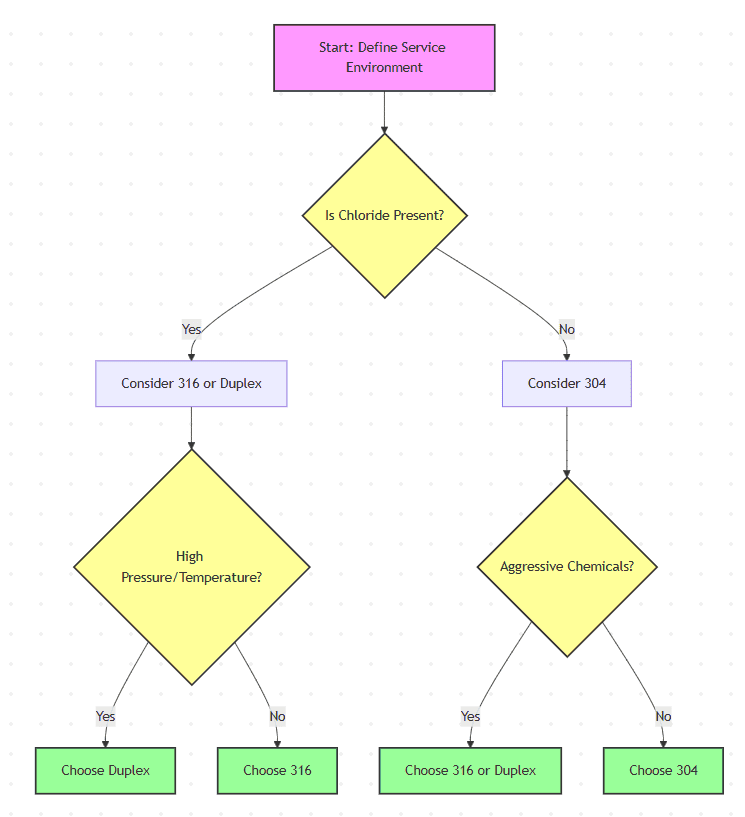
Organigramme : Guide de sélection étape par étape

Le catalogue de produits Sunhy couvre les nuances courantes et les types de raccordement (à souder bout à bout, filetés, à brides). Pour les projets d'ingénierie, demandez une documentation conforme à votre spécification : certificat d'essai de matériau, traçabilité du lot de fusion, et étapes d'inspection/essai définies.
Erreurs courantes lors du choix des aciers inoxydables pour service corrosif
Compter excessivement sur l'acier 304 dans des environnements riches en chlorures
L'acier 304 est souvent choisi pour son coût, puis il tombe en panne au niveau des crevasses (joints/filetages/dépôts) lorsque les chlorures et l'humidité sont persistants.
Les ions chlorures déstabilisent localement le film passif, conduisant à des piqûres qui peuvent devenir des fuites traversant la paroi. Ceci est particulièrement courant là où l'oxygène est épuisé (sous joints/dépôts) et là où la géométrie piège le liquide. En d'autres termes, “ l'acier 304 a échoué ” est fréquemment une histoire de “ crevasse + chlorure + maintenance ”.
| Conséquence | Description |
|---|---|
| corrosion sous contrainte (SCC) | Dans des conditions de chlorure + contrainte + température, des fissurations peuvent survenir sans perte de métal importante |
| Corrosion par piqûres | De petites piqûres profondes peuvent perforer les raccords même lorsque l'épaisseur de paroi semble “ correcte ” ailleurs |
| Corrosion caverneuse | L'attaque se concentre sous les joints, les filetages, les dépôts et les poches stagnantes |
Conseil : Si votre conception inclut des filetages ou des joints avec joints dans des chlorures humides, considérez l'acier 316/316L comme point de départ et évaluez l'acier duplex pour les applications chaudes/sollicitées.
Ignorer la corrosion des soudures et les zones affectées thermiquement
La coloration thermique de soudure, la contamination de surface et le risque de sensibilisation peuvent transformer un “ bon alliage ” en une “ mauvaise surface ”.”
Le soudage modifie l'état de surface et la microstructure. La coloration thermique et la contamination par le fer incorporé sont des causes courantes de corrosion localisée précoce près des soudures. Les contrôles d'ingénierie incluent des procédures qualifiées, un outillage propre (éviter la contamination croisée par l'acier au carbone) et la spécification d'un nettoyage/décapage/passivation après fabrication lorsque requis (ASTM A380 / A967/A967M).

- Les problèmes de déformation et d'ajustement peuvent provoquer des fuites de joint ou une compression inégale — souvent diagnostiqués à tort comme de la “ corrosion ”.”
- La coloration thermique et la contamination par fer libre peuvent réduire la résistance à la corrosion localisée près des soudures.
- Pour les aciers duplex, le contrôle des procédures de soudage est critique (apport de chaleur / température interpasse / équilibre des phases).
| Erreur courante | Ce que cela provoque |
|---|---|
| Contamination de surface / nettoyage insuffisant | Corrosion par piqûres précoce près des soudures et dans les crevasses ; marge de corrosion réduite |
| Paramètres de soudage non contrôlés | Problèmes de microstructure (notamment pour les duplex), ténacité / résistance à la corrosion réduite |
Note de l'ingénieur : Si le système tombe en panne “ uniquement près des soudures ”, ne concluez pas immédiatement à un “ mauvais alliage ”. Vérifiez la coloration thermique, la contamination, et si le nettoyage / la passivation a été spécifié et vérifié.
Choisir uniquement en fonction du prix, et non du coût du cycle de vie
Le prix initial le plus bas peut devenir l'option la plus coûteuse lorsque l'accès pour le remplacement, les temps d'arrêt et la réponse aux fuites sont pris en compte.
Les défaillances liées au coût du cycle de vie sont fréquentes lorsque l'acier 304 est installé dans des environnements contenant des chlorures avec des assemblages sujets à la corrosion caverneuse, puis que la maintenance se répète chaque année. L'acier inoxydable peut être extrêmement rentable dans les systèmes d'eau et de process lorsque le choix de la nuance et la fabrication sont corrects (exemples industriels : SSINA water systems), mais il est impitoyable lorsque la géométrie piège les chlorides et que l'oxygène est épuisé.
- Priorisez le contrôle de la corrosion caverneuse : sélection des joints, état de surface et conception de l'assemblage.
- Utilisez des pratiques de nettoyage/passivation documentées lorsque la contamination lors de la fabrication est plausible.
- Verrouillez votre spécification avec des normes + une traçabilité pour éviter les substitutions.
| Erreur courante | Résultat |
|---|---|
| Ignorer la sévérité de la corrosion caverneuse | Corrosion au niveau du joint et fuites “ inexpliquées ” même lorsque la tuyauterie droite est intacte |
| Aucune exigence de documentation | Risque de substitution de nuance ; performance de corrosion incohérente d'un lot à l'autre |
Prenez en compte à la fois l'investissement initial et les conséquences de défaillance lors du choix des raccords de tuyauterie en acier inoxydable—en particulier dans les services chauds avec chlorures où la corrosion localisée est le mode dominant.
Exemples réels et études de cas
Applications pétrole et gaz
Dans le pétrole et gaz, les raccords échouent généralement là où l'exposition aux chlorures rencontre des contraintes et des crevasses—ainsi, la sélection d'un acier duplex concerne souvent la prévention des arrêts, et non la recherche d'un “ métal plus résistant ”.”
Les installations pétrolières et gazières combinent couramment des chlorures humides (eau de mer, eau produite), des cycles de pression et des géométries de joint complexes. Dans ces conditions, l'acier duplex est souvent spécifié pour les services critiques d'eau de mer et de saumure car il améliore la marge de corrosion localisée et la stabilité des joints. Si l'acier 316/316L est utilisé, les ingénieurs resserrent généralement le contrôle des crevasses (sélection/finition des joints), le nettoyage/passivation et les intervalles d'inspection.
- Exemple 1 (typique) : Collecteur d'eau utilitaire offshore—des brides en 316L ont montré une attaque par crevasses au niveau des joints après des périodes d'arrêt chaudes et stagnantes. Les actions correctives ont inclus la gestion du rinçage/biocide, la refonte des joints et la mise à niveau des joints les plus sévères en crevasses vers l'acier duplex 2205.
- Exemple 2 (typique) : Échantillonneur d'eau produite — raccords filetés 304 ont fui au pied de filet lors d'une exposition humide aux chlorures. Solution : changer le type d'assemblage (réduire les filetages), améliorer l'alliage localement, et mettre en œuvre un nettoyage/passivation plus une documentation sur les lots de remplacement.
- Exemple 3 (typique) : Modification de ligne duplex — procédure de soudage non qualifiée a entraîné une performance de corrosion incohérente près des soudures. Solution : WPS/PQR qualifiés, interpasses contrôlés, et inspection documentée.
Enseignement technique : “ L'amélioration d'alliage ” fonctionne mieux lorsqu'elle est associée à une reconception de l'assemblage (réduire les crevasses) et à une fabrication contrôlée (outillage propre + état de surface vérifié).
Traitement chimique et traitement de l'eau
Les usines d'eau et chimiques se soucient de la résistance à la corrosion, de l'hygiène et de la prévisibilité de la maintenance — l'acier inoxydable est souvent choisi car il résiste à l'amincissement général et assure une longue durée de service lorsque la sélection de nuance est correcte.
Les recommandations sectorielles pour les systèmes d'eau notent que les familles 304 et 316 sont largement utilisées pour de nombreuses compositions d'eau et d'eaux usées (voir BSSA) et la tuyauterie en inox a une longue histoire dans le traitement et la distribution d'eau potable (SSINA; ISSF drinking water supply). L'objectif technique reste le contrôle de la corrosion localisée aux assemblages et aux dépôts.
| Avantage | Signification technique |
|---|---|
| Résistance à la corrosion | Souvent, aucune tolérance générale à la corrosion n'est nécessaire ; la conception se concentre sur les piqûres/cavités aux joints |
| Longévité | Une longue durée de vie est réalisable lorsque la nuance et la fabrication correspondent à la chimie de l'eau |
| Résistance et durabilité | Gère bien les débits élevés/turbulences dans de nombreux systèmes d'eau (voir les directives BSSA) |
| Propriétés hygiéniques | Surface lisse et nettoyable ; largement utilisée dans les systèmes d'eau potable et sanitaires |
| Respect de l'environnement | Recyclabilité élevée ; la longue durée de vie réduit les impacts du remplacement |
| Polyvalence | La gamme de nuances permet de s'adapter au taux de chlorures et à la chimie du procédé |
Lorsque les usines passent d'un alliage inférieur au 316/316L (ou au duplex pour les services sévères), elles signalent généralement moins de réparations de fuites au niveau des joints—car la corrosion localisée est traitée aux points de défaillance, et pas seulement dans la tuyauterie droite.
316/316L et Duplex 2205 sont couramment choisis comme les options les plus fiables pour les services corrosifs dans les environnements contenant des chlorures.
Les ingénieurs doivent adapter la nuance à la géométrie du joint et aux réalités opérationnelles :
- Le 304/304L convient aux systèmes doux, intérieurs, à faible teneur en chlorures avec des crevasses contrôlées.
- Le 316/316L convient à l'eau contenant des chlorures, aux expositions extérieures et à de nombreux services chimiques.
- Le Duplex 2205 est souvent évalué pour les chlorures chauds, les saumures, les applications offshore ou les services à haute conséquence où les risques de corrosion sous contrainte/corrosion caverneuse doivent être réduits.
Choisir un fournisseur avec traçabilité et inspection documentée aide à garantir que l'alliage installé correspond aux hypothèses d'ingénierie.
FAQ
Quelle est la principale différence entre les raccords en acier inoxydable 304, 316 et Duplex ?
Le 304/304L est une nuance austénitique polyvalente pour les services doux, le 316/316L ajoute du molybdène pour une meilleure résistance à la corrosion par piqûres/corrosion caverneuse due aux chlorures, et le Duplex 2205 ajoute généralement à la fois un indice de résistance à la piqûration plus élevé et une limite d'élasticité beaucoup plus élevée.
En pratique, cela signifie que l'acier 316/316L est souvent le choix par défaut pour l'eau contenant des chlorures et l'exposition extérieure, tandis que l'acier duplex est choisi lorsque les chlorures chauds + la contrainte + les interstices créent un risque de corrosion sous contrainte/corrosion caverneuse que l'acier 316 peut ne pas tolérer.
| Grade | Meilleure utilisation (pratique) |
|---|---|
| 304/304L | Alimentation, eau intérieure, utilités à faible teneur en chlorures |
| 316/316L | Côtes/extérieur, eau de refroidissement, nombreux usages chimiques et de traitement de l'eau |
| Duplex 2205 | Chlorures chauds, saumures, offshore/dessalement, service à haute conséquence |
Comment les ingénieurs choisissent-ils la nuance appropriée pour un service corrosif ?
Les ingénieurs adaptent la nuance à (1) le mécanisme de corrosion, (2) le niveau de chlorures + température, (3) la sévérité des interstices, et (4) l'état de contrainte—puis verrouillent le choix avec des normes et une traçabilité.
- Identifier le milieu et les contaminants (chlorures, oxydants, dépôts)
- Vérifier la température et l'écoulement (les interstices stagnants présentent un risque élevé)
- Cartographier les interstices (joints/filetages/cuves mortes) et les emplacements de contrainte en traction
- Sélectionner la nuance par mécanisme (piqûres/interstices vs corrosion sous contrainte) et conséquence de défaillance
- Spécifiez les normes + MTR/PMI + exigences de nettoyage/passivation si nécessaire
Les raccords en acier inoxydable de Sunhy sont-ils certifiés pour une utilisation industrielle ?
Pour les achats industriels, l'essentiel n'est pas un logo—c'est la documentation qui correspond à votre spécification.
Demandez la traçabilité MTR/EN 10204 3.1, la norme dimensionnelle applicable (par exemple, ASME B16.9 pour les raccords à souder bout à bout), et tout enregistrement d'inspection/essai requis (PMI, essais hydro/pneumatiques si spécifiés). Cette documentation est ce qui rend la performance installée vérifiable.
Les raccords en acier inoxydable peuvent-ils être utilisés pour les systèmes d'eau potable ?
Oui—les familles 304 et 316 sont largement utilisées dans le traitement et la distribution d'eau potable, avec la sélection de nuance basée sur la chimie de l'eau (chlorures, désinfectants), la température et la sévérité des crevasses.
Les références industrielles décrivent l'utilisation de l'acier inoxydable dans les systèmes d'eau potable et soulignent l'importance de sélectionner la nuance correcte et les pratiques de fabrication (ISSF drinking water supply; SSINA water systems). Pour des chlorures plus élevés ou des crevasses chaudes stagnantes, les ingénieurs peuvent évaluer 316/316L ou duplex selon le risque.
Que signifie le “ L ” dans 304L/316L, et quand dois-je le spécifier ?
“ L ” indique une teneur en carbone faible, ce qui améliore la résistance à la corrosion liée à la sensibilisation dans les zones soudées.
Si les raccords doivent être soudés (surtout les sections plus épaisses ou les cycles thermiques répétés), spécifier 304L/316L est une pratique d'ingénierie courante pour réduire le risque de corrosion intergranulaire dans la ZAT.
Ai-je besoin d'un décapage/passivation après fabrication ou soudage ?
Si une coloration thermique, du fer incrusté ou une contamination de fabrication est plausible, spécifier un nettoyage/décapage/passivation peut être critique pour la performance en corrosion localisée.
Les documents de référence incluent ASTM A380 (guide de pratique) et ASTM A967/A967M (traitements de passivation et essais de vérification). Incluez l'exigence (et la vérification d'acceptation) dans l'appel d'offres si cela importe pour la fiabilité en service.



